ອພສ

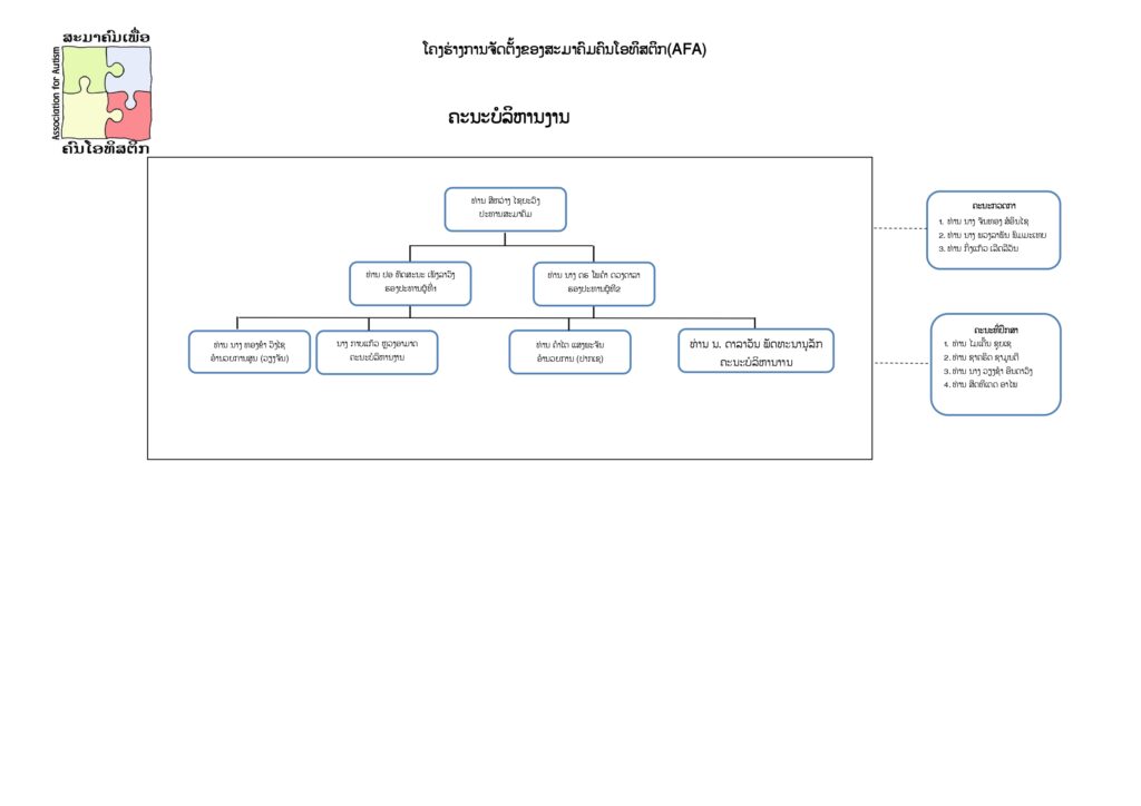
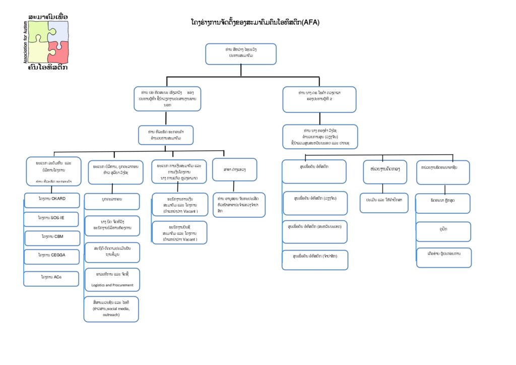
ໂຄງສ້າງການຈັດຕັ້ງສະມາຄົມໂອທິສຕິກ

Scroll to Top